近日,计算机学院针对毕业生的求职情况,开展了一次毕业生简历帮扶指导活动,共收到114份毕业生投稿。
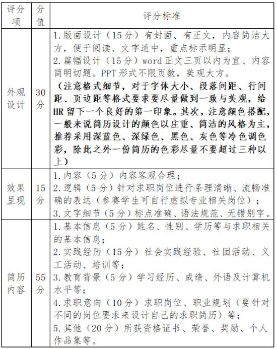
为把简历制作指导活动做实做好,让同学们真正做好属于自己个性特色的简历,学院出台了简历的制作要求和打分标准,针对每一份简历,就业指导老师根据简历的制作要求和打分标准给出了修改意见和评分等级,并从中挑选出20份较为优秀的作品在学院展示,在展示过程中,毕业生驻足观看,取长补短。
该活动的顺利开展,不仅是学生简简单单简历展示,更是学生学习生涯的自我展示,因此得到老师和同学的一致好评,也为毕业生后续求职提供了保障。


钟林飞供稿
责编:魏东平 审核:邹国辉 王玉伟